High Density GameServers

How to run multiple concurrent game sessions in a single GameServer process.

Depending on the setup and resource requirements of your game server process, sometimes it can be a more economical use of resources to run multiple concurrent game sessions from within a single GameServer instance.

The tradeoff here is that this requires more management on behalf of the integrated game server process and external systems, since it works around the common Kubernetes and/or Agones container lifecycle.

Here are two different approaches to solving this problem with Agones:

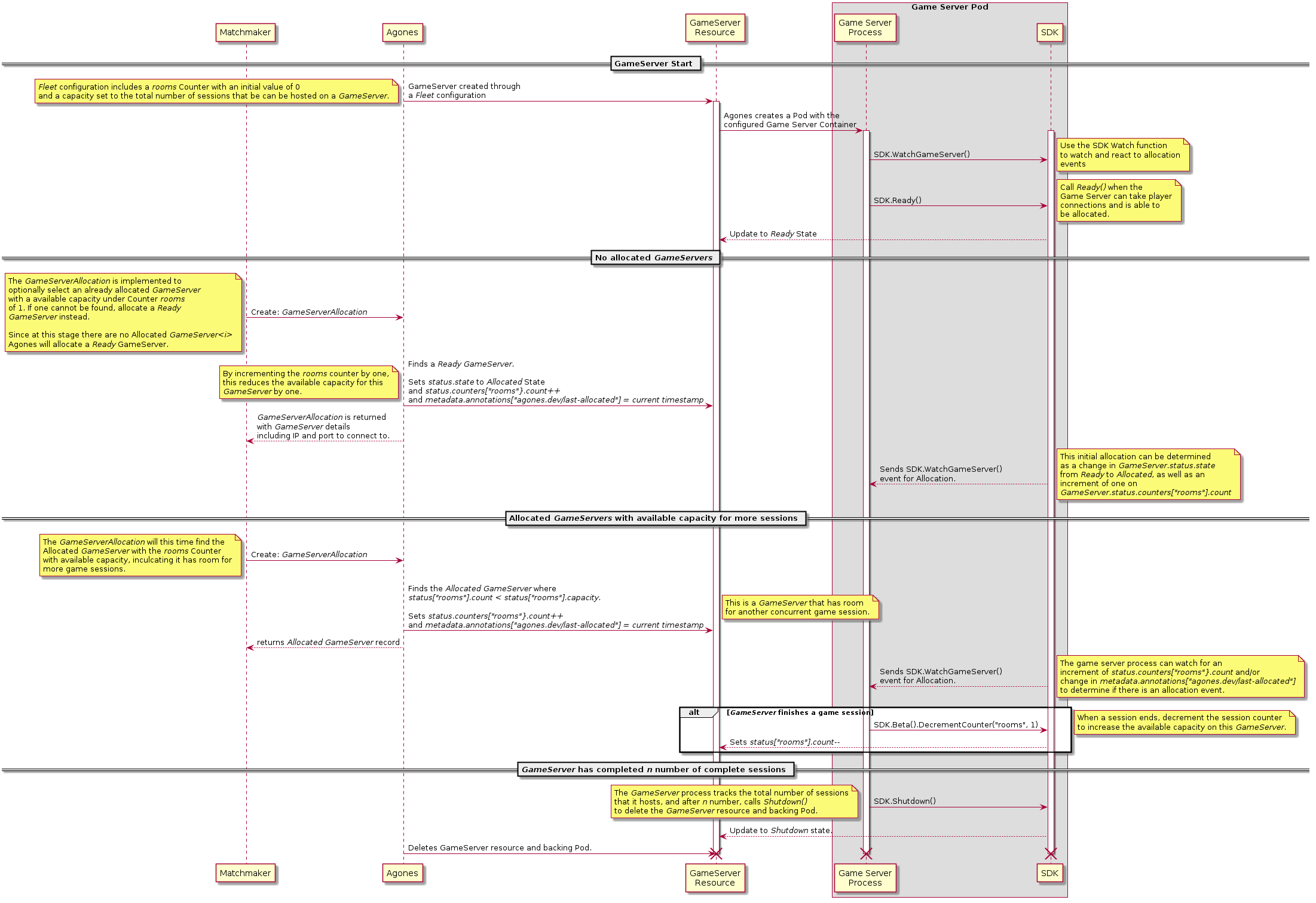
Session/Room Counters

Utilising the allocation gameServerState filter as well as the new ability to add Counter capacity and counts to GameServer records at both allocation time, and from within the game server process, via the SDK, means Agones is able to atomically track how many sessions are available on a given a GameServer from the list of potentially Ready or Allocated GameServers when making an allocation request.

By also using Counters, we can provide Agones the allocation metadata it needs to pack appropriately across the high density GameServer instances as well.

High Density Allocation Diagram (Session Counters)

Example GameServerAllocation

The below Allocation will first attempt to find a GameServer from the Fleet simple-game-server that is already Allocated and also available capacity under the rooms Counter.

If an Allocated GameServer does not exist with available capacity, then use the next selector to allocate a Ready GameServer from the simple-game-server Fleet.

Whichever condition is met, once allocation is made against a GameServer, the rooms Counter will be incremented by one, thereby decrementing the available capacity of the room Counter on the GameServer instance. Generally speaking, once there is no available capacity on the most full GameServer, the allocation will prioritise the next least full GameServer to ensure packing across GameServer instances.

It will then be up to the game server process to decrement the rooms Counter via the SDK when a session comes to end, to increase the amount of available capacity within the GameServer instance.

apiVersion: allocation.agones.dev/v1
kind: GameServerAllocation
spec:
  scheduling: Packed
  priorities:
    - type: Counter
      key: rooms
      order: Ascending # Ensures the "rooms" with the least available capacity (most full rooms) get prioritised.
  selectors:
    # Check if there is an already Allocated GameServer with room for at least one more session.
    - gameServerState: Allocated
      matchLabels:
        agones.dev/fleet: simple-game-server
      counters:
        rooms:
          minAvailable: 1
   # If we can't find an Allocated GameServer, then go get a `Ready` `GameServer`.
    - gameServerState: Ready
      matchLabels:
        agones.dev/fleet: simple-game-server
      counters:
        rooms:
          minAvailable: 1 # not 100% necessary, since our Ready GameServers don't change their count value, but a good practice.
  counters:
    rooms:
      action: Increment
      amount: 1 # Bump up the room count by one on Allocation.

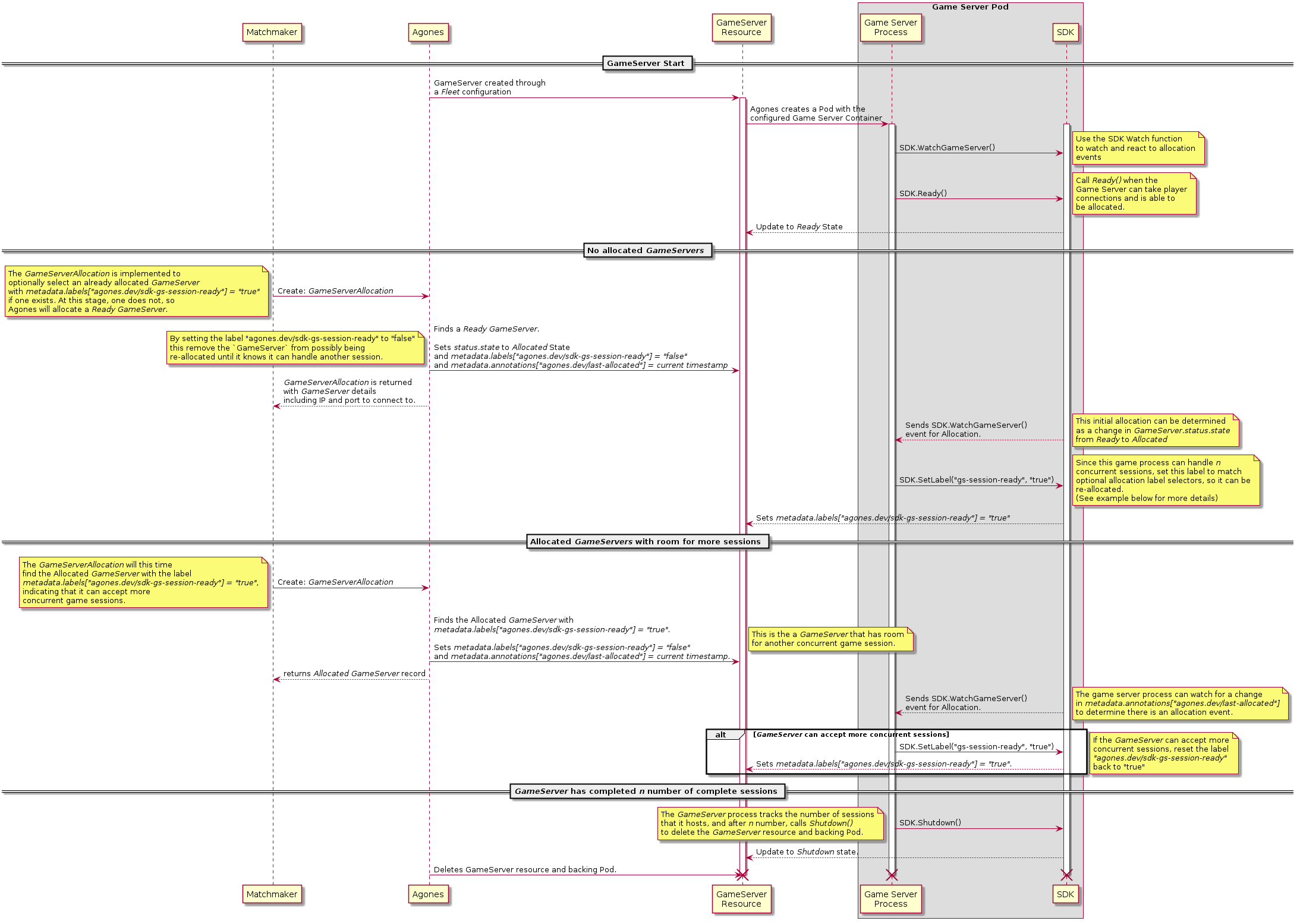
GameServer Label Locking

Utilising the allocation gameServerState filter as well as the existing ability to edit the GameServer labels at both allocation time, and from within the game server process, via the SDK, means Agones is able to atomically remove a GameServer from the list of potentially allocatable GameServers at allocation time, and then return it back into the pool of allocatable GameServers if and when the game server process deems that is has room to host another game session.

The downside to this approach is that there is no packing across re-allocated GameServer instances, but it is a very flexible approach if utilising Counters or Lists is not a viable option.

High Density Allocation Diagram (Label Lock)

Example GameServerAllocation

The below Allocation will first attempt to find a GameServer from the Fleet simple-game-server that is already Allocated and also has the label agones.dev/sdk-gs-session-ready with the value of true.

The above condition indicates that the matching game server process behind the matched GameServer record is able to accept another game session at this time.

If an Allocated GameServer does not exist with the desired labels, then use the next selector to allocate a Ready GameServer from the simple-game-server Fleet.

Whichever condition is met, once allocation is made against a GameServer, its label of agones.dev/sdk-gs-session-ready will be set to the value of false and it will no longer match the first selector, thereby removing it from any future allocations with the below schema.

It will then be up to the game server process to decide on if and when it is appropriate to set the agones.dev/sdk-gs-session-ready value back to true, thereby indicating that it can accept another concurrent gameplay session.

apiVersion: "allocation.agones.dev/v1"
kind: GameServerAllocation
spec:
  selectors:
    - matchLabels:
        agones.dev/fleet: simple-game-server
        agones.dev/sdk-gs-session-ready: "true" # this is important
      gameServerState: Allocated # new state filter: allocate from Allocated servers
    - matchLabels:
        agones.dev/fleet: simple-game-server
      gameServerState: Ready # Allocate out of the Ready Pool (which would be default, so backward compatible)
  metadata:
    labels:
      agones.dev/sdk-gs-session-ready: "false" # this removes it from the pool

Consistency

Agones, and Kubernetes itself are built as eventually consistent, self-healing systems. To that end, it is worth noting that there may be minor delays between each of the operations in either of the above flows. For example, depending on the cluster load, it may take approximately a second for an SDK driven counter change or label change on a GameServer record to be visible to the Agones allocation system. We recommend building your integrations with Agones with this in mind.

Next Steps


Last modified April 12, 2026: docs: add allocator and ping HA details (#4509) (03e321c)