Allocating based on GameServer Player Capacity

Find a GameServer that has room for a specific number of players.

Using this approach, we are able to be able to make an Allocation request that is akin to: “Find me a GameServer that is already allocated, with room for n number of players, and if one is not available, allocate me a Ready GameServer”.

Common applications of this type of allocation are Lobby servers where players await matchmaking, or a persistent world server where players connect and disconnect from a large map.

Counters and Lists will eventually replace the Alpha functionality of Player Tracking, which will subsequently be removed from Agones.

If you are currently using this Alpha feature, we would love for you to test (and ideally migrate to!) this new functionality to Counters and Lists to ensure it meet all your needs.

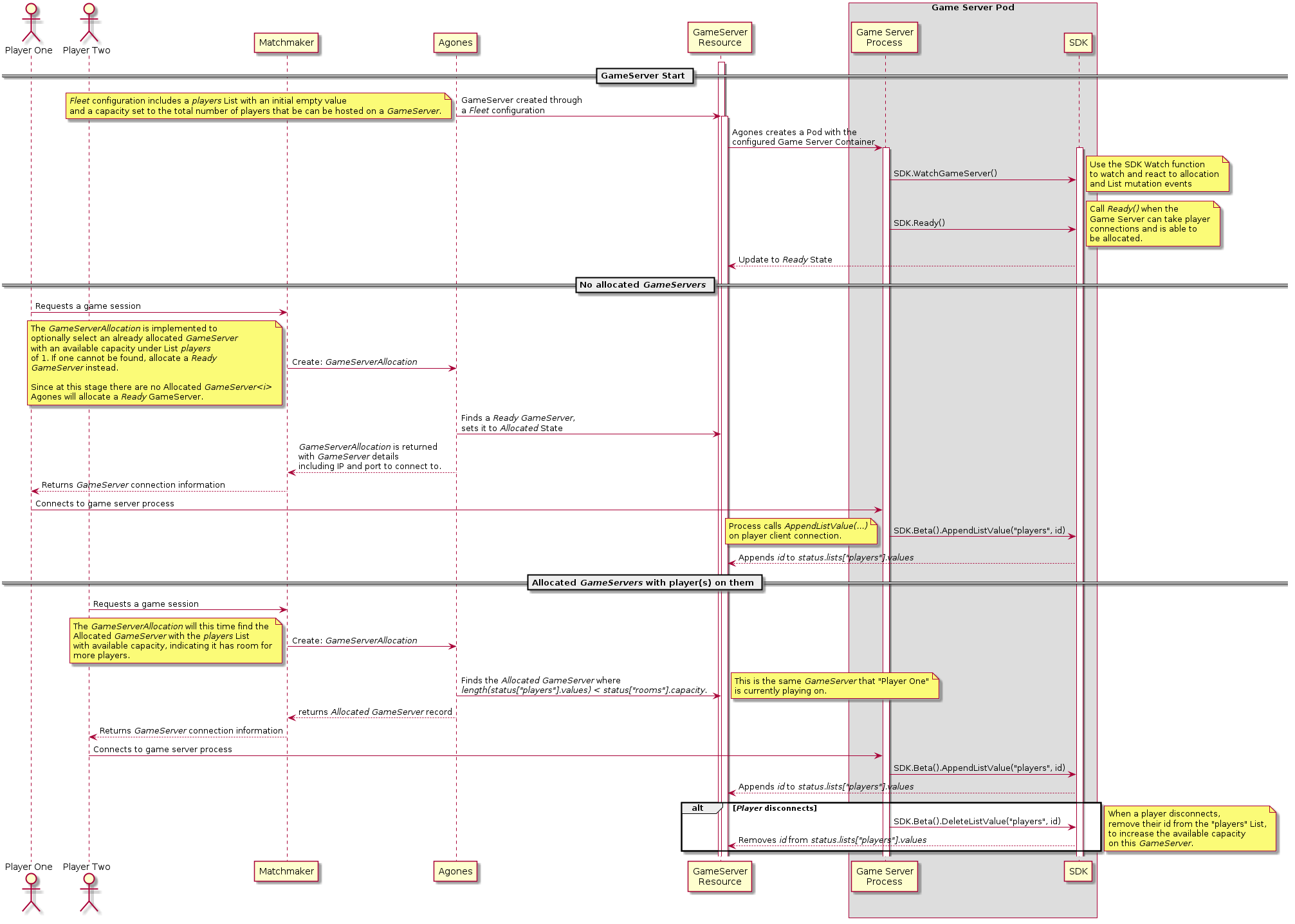
Tracking Players Through Lists

Player Capacity Allocation Diagram

Example GameServerAllocation

The below allocation will attempt to find an already Allocated GameServer from the Fleet “simple-game-server” with room for at least 10, and if it cannot find one, will allocate a Ready one from the same Fleet.

apiVersion: allocation.agones.dev/v1
kind: GameServerAllocation
spec:
  selectors:
    - matchLabels:
        agones.dev/fleet: simple-game-server
      gameServerState: Allocated # check for Allocated first
      lists:
        players:
          minAvailable: 10 # at least 10 players in available capacity
    - matchLabels:
        agones.dev/fleet: simple-game-server
      lists:
        players:
          minAvailable: 10 # not required, since our GameServers start with empty lists, but a good practice

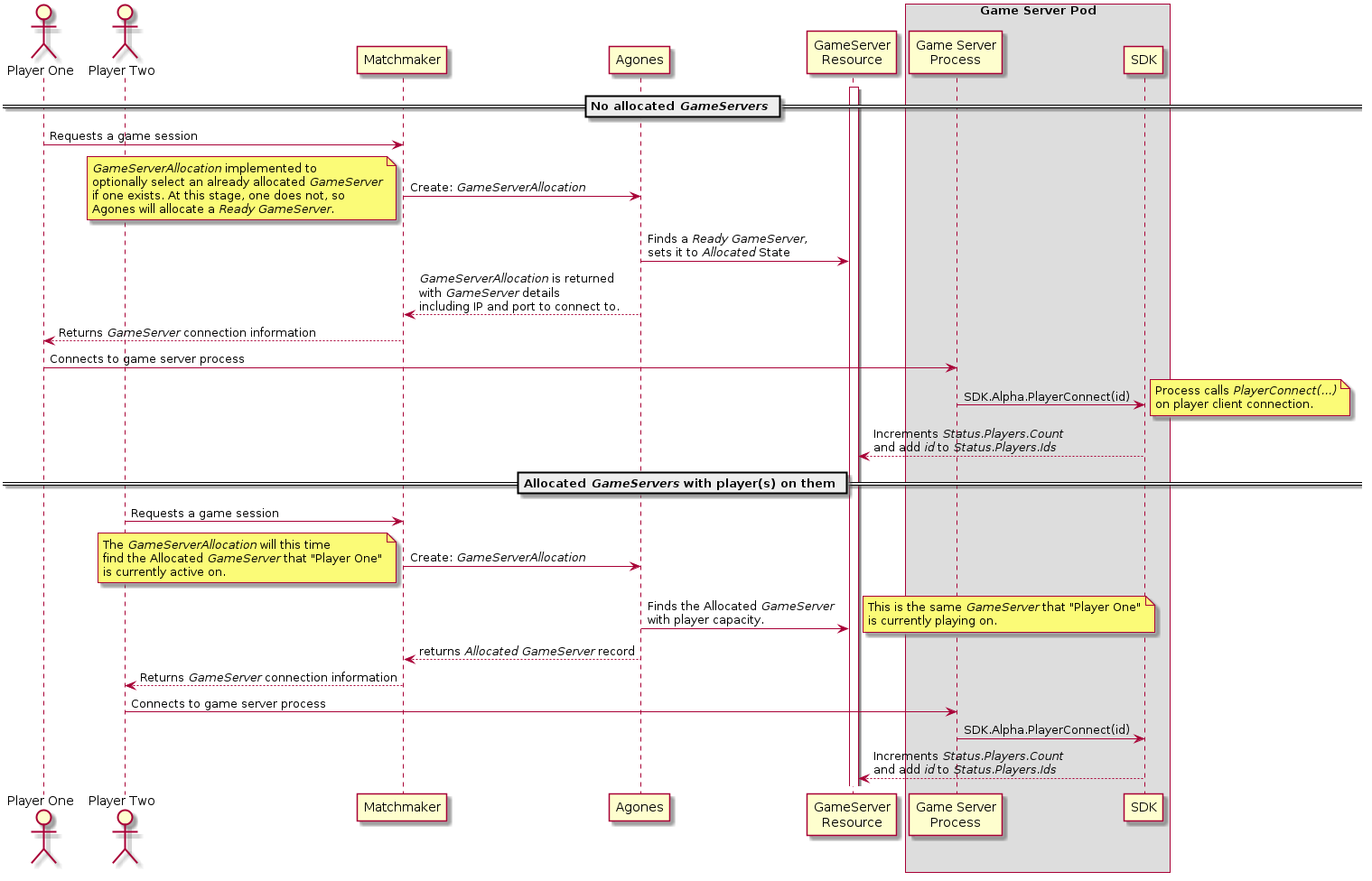
Player Tracking

Player Capacity Allocation Diagram

Example GameServerAllocation

The below allocation will attempt to find an already Allocated GameServer from the Fleet “lobby” with room for 10 to 15 players, and if it cannot find one, will allocate a Ready one from the same Fleet.

apiVersion: "allocation.agones.dev/v1"
kind: GameServerAllocation
spec:
  selectors:
    - matchLabels:
        agones.dev/fleet: lobby
      gameServerState: Allocated
      players:
        minAvailable: 10
        maxAvailable: 15
    - matchLabels:
        agones.dev/fleet: lobby

Consistency

Agones, and Kubernetes itself are built as eventually consistent, self-healing systems. To that end, it is worth noting that there may be minor delays between each of the operations in either of the above flows. For example, depending on the cluster load, it may take approximately a second for an SDK driven list change on a GameServer record to be visible to the Agones allocation system. We recommend building your integrations with Agones with this in mind.

Next Steps

  • Have a look at all commands the Client SDK provides.
  • Check all the options available on GameServerAllocation.
  • If you aren’t familiar with the term Pod, this should provide a reference.

Last modified April 12, 2026: docs: add allocator and ping HA details (#4509) (03e321c)